당신이 어떤 프로젝트에 프로세스 마이닝을 적용시켜 보고 싶다고 하자. 그렇다면 무엇부터 시작해야할까? 프로세스 모델 찾기? 이상적인 프로세스 모델이 무엇인지 생각해보기? 데이터 추출? 이번 포스팅에서는 실제 프로세스 마이닝 프로젝트를 할 때에 어떤 순서를 통해 프로젝트가 진행되어야 하는지를 표현한 모델인 L* life-cycle model에 대해 알아보겠다. 이 모델은 다음 포스팅과 많은 연관이 있기 때문에 한 번 읽고 오시는 것을 추천한다.
2019/08/30 - [Theory] - Refined Process Mining Framework (새로운 프로세스 마이닝의 종류)
Refined Process Mining Framework (새로운 프로세스 마이닝의 종류)
Process Discovery, Conformance checking, Enhancement로 이루어진 전통적인 프로세스 마이닝은 주로 이미 일어난 일에 대한 데이터를 분석하여 모델을 만들거나 이 모델의 성능을 평가하거나 향상시키는 것을 목..
process-mining.tistory.com

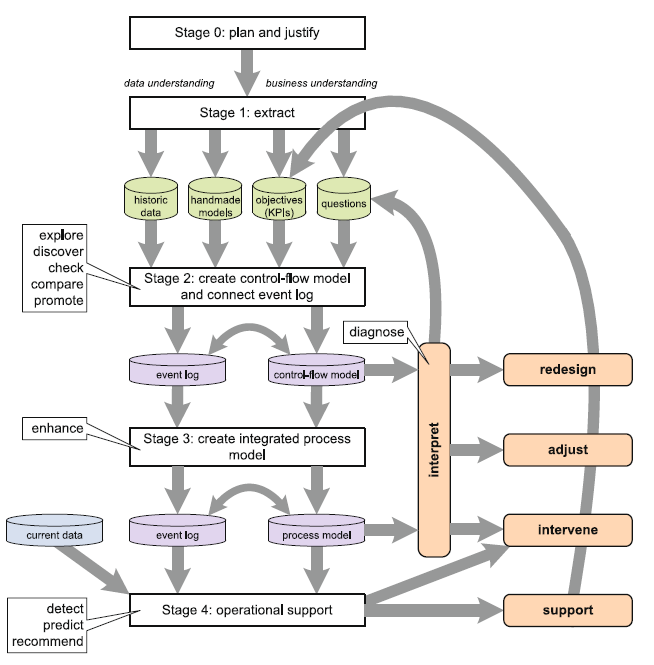
프로세스 마이닝 프로젝트는 5개의 단계로 이루어져 있다.
Plan and Justify
모든 프로세스 마이닝 프로젝트는 이 프로젝트를 이용해서 무언가 이득을 얻을 수 있을 것이라는 것을 알고, 이를 계획하는 것으로 시작된다. (사실 모든 데이터 분석 프로젝트가 그럴 것이다.) 이렇게 시작되는 프로세스 마이닝 프로젝트에는 세 가지 종류가 있을 수 있다.
Data-driven
Data-driven 프로세스 마이닝 프로젝트는 이벤트 데이터가 생김으로써 시작된다. 명확한 목표나 해결해야할 문제는 없지만, 단지 이벤트 데이터를 프로세스 마이닝을 이용하여 분석함으로써 어떤 인사이트를 얻을 수 있다는 생각에서 시작된다.
Question-driven
Question-driven 프로세스 마이닝 프로젝트는 "왜 수요일에 이 공정의 시간이 오래 걸리는가?", "왜 A 부서가 일을 할 때에 일이 지연되는가?" 등의 특정한 질문에 대한 대답을 하는 것을 목표로 한다.
Goal-driven
Goal-driven 프로세스 마이닝 프로젝트는 비용, 소요 시간 등특정 KPI를 향상시키는 것을 목표로 한다.
Extract
프로젝트를 시작하고 나면 현재 있는 시스템으로부터 이벤트 데이터를 추출하거나 그 분야에 대해 잘 아는 사람으로부터 예상되는 프로세스 모델을 받거나 경영자로부터 해결해야 할 문제가 무엇인지, 향상시켜야 할 KPI가 무엇인지 등 필요한 자원들을 수집해야 한다. 이렇게 프로젝트를 위해 필요한 데이터, 모델, KPI, 문제 등을 수집하는 과정을 Extract라고 한다.
Create Control-Flow Model and Connect Event Log
이 단계에서는 프로세스 모델을 도출한다. 이 때, 프로세스 모델의 도출은 다양한 process discovery 알고리즘들을 통해 이루어지고, 이를 이벤트 로그를 이용한 conformance checking을 통해서 검증함으로써 좋은 프로세스 모델을 도출할 수 있다. 이 단계에서 explore, discover, check, compare, promote가 이루어진다.
Create Integrated Process Model
이 단계에서는 전 단계에서 도출했던 프로세스 모델에 다양한 정보들을 추가한다. 이 정보에는 누가 해당 액티비티를 수행했는지에 대한 organizational perspective, 해당 액티비티를 수행하는 데에 얼마나 걸렸는지나 대기 시간이 얼마였는지 등의 time perspective 등이 있다. 이러한 정보들을 프로세스 모델에 추가함으로써 Integrated Process Model을 도출할 수 있다. 이러한 Integrated Process Model은 단순한 프로세스의 진행 과정 뿐만 아니라 어떤 액티비티에서 병목이 있었는지, 어떤 사람이 문제가 되는지 등의 구체적인 문제점을 파악하는 데에 도움을 준다. 이 단계에서 enhance가 이루어진다.
Operational Support
이 단계에서는 현재 프로세스의 문제점이 무엇인지를 파악하고 프로세스의 방향을 예측하고, 추천하는 등의 operational support가 이루어진다. 이 단계는 다른 단계들과는 다르게 pre mortem 데이터, 즉 아직 완료되지 않은 케이스의 데이터도 필요로 한다. 이 단계에서 이루어진 예측이나 추천 등의 결과물은 end-user가 바로 활용할 수 있는 형태로 전달이 가능하다.
이번 포스팅에서는 프로세스 마이닝 프로젝트가 어떤 과정을 통해 진행되어야 하는지에 대해 알아보았다. 사실 굉장히 당연한 과정이라 쓰고 나니 너무 쉬운 내용을 쓴 것 같아서 민망하다.
References
1. Section 13.3. of Wil van der Aalst. Process Mining: Data Science in Action (Second Edition) : Springer, 2016.




최근댓글